
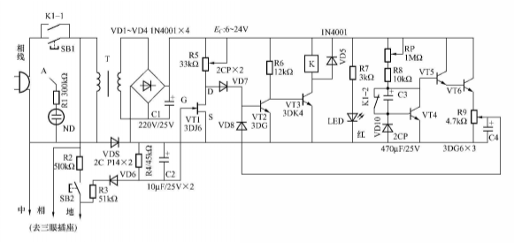
Ò»¿î´øÐ¹µç±£»¤µÄÑÓʱ²å×ùµç·
´øÐ¹µç±£»¤µÄÑÓʱdcµçÔ´²åðµç·ÈçÏÂͼËùʾ£©Ö÷ÒªÓÉйµç¼ì²âºÍ¿Éµ÷ʽ³¤ÑÓʱµç·×é³É£¬°´ÏÂSB1£¬ÎÞйµçÕ÷Ïó£¬VT1´¦ÓÚÁãÆ«Ööø±¥ºÍµ¼Í¨£¬VT2×èÖ¹£¬VT3µ¼Í¨£¬¼ÌµçÆ÷KÎüºÏ£¬Æä¶¯ºÏ´¥µãK1-1±ÕºÏ²¢×ÔËø¶ø¹©µç£¬¶¯¶Ï´¥µãK1-2¶Ï¿ª£¬²¢Ê¹C3·ÅµçÍê±Ï£¬Ìá¸ßÑÓʱ¾«¶È¡£
ÔÚdcµçÔ´²å×ùÑÓʱµç·ÖУ¬³äµçµçÈÝCxÊÇÓÉC3¡¢VDI0¡¢ VT4×é³ÉµÄµçÈÝÈÝÁ¿±¶ÔöÆ÷£¬¿ÉµÈЧ³ÉºÜ´óµÄµçÈÝ£»VT4½ÓÄɲî±ð¦ÂÖµµÄ¾§ÌåÈý¼«¹Ü£¬Ôò¿É×éÉú³¤ÑÓʱʱ¼ä¡£µ÷ÀíR9¿É¸Ä±ädcµçÔ´²å×ùÑÓʱµç·µÄʱ¼ä³£Êý£¬Ò»Ñùƽ³£È¡RC³äµçÇúÏß½üÖ±Ïß¶Î[ (0.6~1.5) T]¾ù¿É£¬Ëæ×Åʱ¼äÍÆ½ø£¬VT2Öð²½µ¼Í¨£¬VT3×èÖ¹£¬¼ÌµçÆ÷KÊͷŶø¶Ïµç¡£
µ±Ê¹ÓÃdcµçÔ´²å×ùµÄµçÆ÷ÓÐйµçÕ÷Ïóʱ£¬ÓÉR3¡¢R4¡¢VD5¡¢VD6µÈ×é³ÉµÄйµç¼ì²âµç·¡¢ÌṩVT1µÄ¼Ð¶Ïµçѹ£¬¿ÉÒÔʹUDµçλÉÏÉý£¬VT2±¥ºÍµ¼Í¨£¬VT2ºÜ¿ì×èÖ¹£¬¼ÌµçÆ÷ÊͷŶø¶Ïµç£¬µÖ´ïйµç±£»¤µÄÄ¿µÄ¡£ºìÉ«·¢¹â¹ÜLED×÷¹©µçָʾ¡£
dcµçÔ´²å×ùÔªÆ÷¼þÑ¡Ôñ£º±äѹÆ÷T¿Éƾ֤¼ÌµçÆ÷ÊÂÇéµçѹÀ´¾öÒ飻¼ÌµçÆ÷Ó¦Óе¥¶À¶¯ºÏ¼°¶¯¶Ï´¥µã£»ÓõçÆ÷µÄ¹¦ÂÊÓÉ´¥µãÔÊÐíͨ¹ýµÄµçÁ÷¾öÒé¡£C3Ó¦Ö»¹ÜÑ¡ÓÃйµçµçÁ÷СµÄµçÈÝ¡£VT1Ñ¡Óñ¥ºÍйµçµçÁ÷IΪ1~3mA£¬¼Ð¶ÏµçѹµÄ½áÐͳ¡Ð§Ó¦¹Ü£¬½ÓÄÉÈý¿×dcµçÔ´²å×ù¹©µç¡£
